logo revista
logo facultad

Revista Realidad Educativa, enero 2026, v. VI, n° 1, ISSN: 2452-6134
doi 10.38123/rre.v6i1.590

Comunidades que innovan colaborando: percepciones docentes sobre competencias y condiciones para implementar el aprendizaje basado en proyectos en un colegio municipal de Vitacura

Communities that Innovate through Collaboration: Teachers’ Perceptions of Competencies and Conditions for Implementing Project-Based Learning in a Municipal School in Vitacura

Elizabeth Richter BarragánORCID logo

Universidad Finis Terrae, Chile

Belén Villaseca AraosORCID logo

Universidad Finis Terrae, Chile

Resumen

Las instituciones educativas en Chile enfrentan desafíos significativos para responder a las demandas del siglo XXI, especialmente en lo que respecta a la innovación pedagógica. Esta investigación exploró las percepciones de los docentes del colegio “Antártica Chilena” sobre las competencias que favorecen la implementación de metodologías innovadoras como el aprendizaje basado en proyectos (ABP), en el contexto del trabajo colaborativo. Mediante un estudio cualitativo y fenomenológico, se aplicaron entrevistas semiestructuradas y grupos focales con docentes del establecimiento. Los hallazgos evidencian que, aunque existe una disposición favorable hacia la colaboración, persisten barreras estructurales y culturales que dificultan la implementación de innovaciones como el ABP. Asimismo, se identificó la necesidad de fortalecer competencias clave —como la comunicación efectiva, el pensamiento creativo y la apertura al cambio— para promover una cultura de colaboración para la innovación. Finalmente, se propone un modelo teórico orientado a fomentar el desarrollo de culturas de colaboración para la innovación.

Palabras clave: colaboración docente, innovación educativa, competencias profesionales, aprendizaje basado en proyectos (ABP)

Abstract

Educational institutions in Chile face significant challenges in responding to the demands of the 21st century, particularly with regard to pedagogical innovation. This study explored the perceptions of teachers at the school concerning the competencies that support the implementation of innovative methodologies, such as Project-Based Learning (PBL), within a collaborative teaching context. Employing a qualitative, phenomenological research design, data were collected through semi-structured interviews and focus groups with the school’s faculty. The findings indicate that, while there is a general willingness to engage in collaborative practices, structural and cultural barriers persist, hindering the effective adoption of pedagogical innovations like PBL. Key competencies—such as effective communication, creative thinking, and openness to change—were identified as crucial for fostering a collaborative culture of innovation. Based on these insights, the study proposes a theoretical model aimed at promoting the development of collaborative cultures for educational innovation.

Keywords: teacher collaboration, educational innovation, professional competencies, project-based learning (PBL)

Introducción

Las instituciones educativas de enseñanza básica y media en Chile han experimentado transformaciones sociales aceleradas que desafían las prácticas docentes tradicionales. A pesar de los esfuerzos por incorporar metodologías “activas” e innovadoras, como el aprendizaje basado en proyectos (ABP), persiste una disonancia entre las demandas formativas del siglo XXI y la estructura organizacional escolar, aún marcada por una enseñanza fragmentada por asignaturas.

La implementación efectiva de innovaciones pedagógicas como el ABP requiere docentes que posean competencias que trascienden el dominio disciplinar, incluyendo habilidades de comunicación, pensamiento creativo y trabajo colaborativo. El Marco para la Buena Enseñanza (MINEDUC, 2021) subraya la importancia de estas competencias, entendidas como desempeños que integran conocimientos, habilidades, actitudes y valores, y que se desarrollan progresivamente a lo largo del ejercicio profesional docente.

El trabajo colaborativo entre docentes constituye un componente esencial para fomentar prácticas pedagógicas innovadoras. Según Ávalos (2009), la docencia es un esfuerzo colectivo, mientras que el MINEDUC (2021) señala que la colaboración profesional tiene el potencial de generar innovación en las prácticas pedagógicas. En este marco, el trabajo colaborativo docente se configura como una condición importante para favorecer la conformación de comunidades orientadas a la innovación. Por ello, resulta especialmente relevante conocer y analizar las percepciones del profesorado respecto de estas competencias y condiciones que favorecen la creatividad e innovación en el ámbito escolar.

La presente investigación, realizada en 2022, tuvo como objetivo general develar las percepciones docentes sobre las competencias y condiciones que favorecen la colaboración para la implementación de prácticas innovadoras y creativas, como el ABP, en el colegio “Antártica Chilena”, de la comuna de Vitacura. Los objetivos específicos fueron: describir las percepciones de los docentes respecto de sus propias competencias y las de sus pares en relación con la colaboración para la innovación; identificar las condiciones en las que se desarrolla la colaboración entre profesores con fines creativos; y establecer las implicaciones del trabajo colaborativo para la innovación y el desarrollo de la creatividad en la implementación del ABP, así como su impacto en la cultura escolar y profesional.

Desde un enfoque metodológico cualitativo, se llevó a cabo un estudio mediante la aplicación de entrevistas semiestructuradas a docentes que estaban implementando el ABP en el colegio. El análisis de contenido de las intervenciones del grupo de estudio permitió develar las percepciones y experiencias de los docentes en relación con las competencias necesarias para la colaboración y la innovación educativa en su contexto escolar.

Los hallazgos de esta investigación permitieron la creación de un modelo teórico de desarrollo profesional docente orientado a promover la creación de una cultura de colaboración para la innovación capaz de responder a las demandas educativas contemporáneas y a las orientaciones del sistema educativo chileno. Si bien este modelo fue diseñado a partir de las percepciones de los docentes de un contexto escolar específico, puede ser considerado como un referente para otras realidades educativas que estén buscando promover, instalar o consolidar comunidades de aprendizaje orientadas a la innovación pedagógica.

Marco conceptual

La educación en el contexto del siglo XXI

El presente siglo representa un escenario cada vez más dinámico y desafiante para el ejercicio de la profesión docente. Los contextos sociopolíticos, culturales y las expectativas en torno a la eficacia de los sistemas escolares generan ciertas tensiones estructurales y sistémicas que requieren ser abordadas para avanzar hacia sistemas educativos eficaces. Según Marchesi (2007): 

las tensiones que vive en la actualidad el sistema educativo son expresión de las transformaciones sociales y las nuevas exigencias que se plantean para la formación de las nuevas generaciones. El acceso a la información y al conocimiento, los cambios de la familia y de los propios alumnos, las modificaciones en el mercado laboral, los valores sociales emergentes… son algunas de las características de la sociedad del siglo XXI que afectan, sin duda, al ejercicio de la profesión docente. (p.13)

Sin embargo, la transformación de las aulas ha avanzado a un ritmo considerablemente más lento que los vertiginosos cambios de la sociedad actual. Se observa, entonces, una desarmonía entre las transformaciones propias del mundo globalizado y la evolución del sistema escolar, que intenta dar respuesta a las crecientes demandas y expectativas que la sociedad deposita en las escuelas. En este afán, no han sido pocos los esfuerzos del sistema escolar chileno para implementar innovaciones que permitan avanzar hacia una educación más eficaz, como ocurre, por ejemplo, con la incorporación de metodologías como el aprendizaje basado en proyectos (ABP) en cada una de las asignaturas de las Bases curriculares de tercero y cuarto medio, promulgadas en 2019, en donde se destaca la importancia de que los estudiantes vinculen sus aprendizajes con la vida cotidiana. De este modo, surgen desafíos para los equipos directivos y docentes, quienes se ven enfrentados a la necesidad de transformar sus prácticas pedagógicas para responder de mejor manera las exigencias actuales.

Las habilidades del siglo XXI

En este sentido, los educadores adquieren un rol de gran relevancia para movilizar a las escuelas hacia prácticas pedagógicas que fomenten el desarrollo de las denominadas “habilidades del siglo XXI”, entendidas como aquellos aprendizajes que los estudiantes necesitan desarrollar para desenvolverse en la sociedad actual y que promueven la formación de personas integrales, autónomas, capaces de diseñar proyectos de vida y transferir sus aprendizajes a los diferentes contextos en que se desenvuelven (Montt, 2018). El profesorado está, por tanto, llamado a gestionar sus prácticas pedagógicas y conducirlas hacia este enfoque. Esto supone un accionar transformador que requiere que los propios docentes posean las competencias que les permitan abordar estos desafíos. 

En este contexto, el perfil docente que se necesita en el siglo XXI implica un enfoque centrado en competencias (Borjas et al., 2019). Dicho de otro modo, la eficacia de los equipos docentes en la implementación de prácticas orientadas a la creatividad y la innovación educativa dependerá no solo del “saber” o dominio del contenido disciplinar para impartir una asignatura de manera aislada, sino de la capacidad de los docentes para liderar y gestionar procesos de enseñanza-aprendizaje de naturaleza interdisciplinaria, enfocados en el desarrollo de las habilidades del siglo XXI.

La competencia docente

Para delimitar el concepto de “competencia”, consideraremos los nuevos Estándares de la Profesión Docente establecidos en el Marco para la Buena Enseñanza, el cual define la competencia como los desempeños demostrados, tanto por docentes como por estudiantes, que involucran el despliegue de conocimientos, habilidades y destrezas, junto con actitudes, valores y formas de comunicación. Estas competencias implican un desarrollo progresivo y articulado de dichos componentes (MINEDUC, 2021). Además, se conciben como procesos dinámicos que continúan desarrollándose tanto durante la formación inicial como a lo largo del ejercicio de la profesión:                          

La competencia profesional se aprende y se desarrolla en el tiempo, en un proceso cíclico orientado a responder de manera flexible a las nuevas necesidades educativas que surgen de un contexto social, político y científico en constante cambio. El aprendizaje de la docencia se desarrolla a través de: (a) reflexión sobre y desde la experiencia individual y colectiva; (b) retroalimentación de estudiantes, pares y docentes directivos; (c) participación en instancias de desarrollo profesional que permiten acceder a nuevos conocimientos sobre el aprendizaje y desarrollo en contextos diversos, y sobre la disciplina que enseña, su didáctica y evaluación; (d) innovación pedagógica; y (e) políticas educacionales [...]                
Los estándares del MBE amplían el repertorio de estrategias, técnicas, recursos didácticos, conocimientos, habilidades y disposiciones profesionales que permiten al docente, a través de un trabajo individual y colectivo, crear oportunidades efectivas para el aprendizaje y desarrollo integral de sus estudiantes y para promover su participación en la comunidad escolar y la sociedad. (MINEDUC, 2021 p. 13)

Asimismo, la labor de los educadores comienza a concebirse en forma cada vez más colaborativa que individual: la docencia es un trabajo colectivo. Los aprendizajes de los estudiantes son el resultado de la intervención de un grupo de docentes que, en forma diacrónica o sincrónica, trabaja con y sobre los mismos alumnos (Ávalos, 2009). Esta dimensión colectiva del quehacer docente potencia la innovación, ya que el trabajo colaborativo, como instancia de aprendizaje profesional, tiene el potencial de generar innovación en las prácticas pedagógicas. (MINEDUC, 2021, p. 58). 

Colaboración docente, innovación pedagógica y autoeficacia

La innovación, en términos generales, consiste en hacer las cosas de manera diferente. En el ámbito educativo, alude a la posibilidad de implementar cambios que añadan valor al proceso de enseñanza-aprendizaje, con el propósito de responder de forma más pertinente a las necesidades del contexto (MINEDUC, 2021). En este sentido, la innovación educativa implica nuevas formas de afrontar los problemas y desafíos que surgen en el ámbito escolar a fin de contribuir a la mejora del proceso educativo y procurar la satisfacción de los distintos actores involucrados, como estudiantes, familias, maestros, administradores educativos, investigadores y responsables de formular políticas educativas (Palacios Núñez et al., 2021, p. 137).

A su vez, desde la institucionalidad, el documento referido a los Estándares para la Profesión Docente señala que: “La innovación rara vez es producto del trabajo individual, puesto que aborda la solución a un problema complejo” (MINEDUC, 2021, p. 58). En esta misma línea, resulta relevante la relación que se establece entre la innovación educativa y la colaboración docente, que se entiende como un accionar coordinado entre personas, orientado a resolver un problema o alcanzar un propósito común. Esta colaboración implica el intercambio de experiencias, la observación mutua, la retroalimentación entre colegas y la conformación de espacios de diálogo centrados en la mejora de las prácticas pedagógicas. Asimismo, requiere el desarrollo de habilidades y actitudes que favorezcan la construcción colectiva del conocimiento, así como el fortalecimiento de la confianza y el compromiso individual con el proceso compartido (MINEDUC, 2021).

Si se concibe la innovación educativa como un propósito común, resulta pertinente relacionar la colaboración docente con la generación de innovaciones orientadas a la mejora del aprendizaje en el contexto escolar. A su vez, las habilidades y actitudes desplegadas por los docentes en estos procesos implican el desarrollo de su autoeficacia. Bandura (1977) plantea que la autoeficacia es la percepción que tienen las personas —en este caso, los docentes— sobre su capacidad para incidir en los acontecimientos que afectan sus vidas, constituyendo un factor clave de su motivación, desempeño y bienestar emocional, así como de su propia satisfacción respecto de su quehacer —en este caso, los educadores respecto del impacto que sus acciones generan en el aprendizaje de sus estudiantes—. Este concepto cobra especial relevancia en tanto “engloba todo un conjunto de creencias que tiene el profesor sobre su propia capacidad para ejercer un efecto positivo en el aprendizaje de los alumnos” (Rodríguez et al., 2009).

De igual modo, la colaboración docente supone abrir al colectivo una práctica que normalmente se desarrolla de manera privada dentro del aula (Müller et al., 2023); por tanto, colaborar supone la voluntad de desprivatizar el ejercicio docente:

Desprivatizar la práctica implica generar contextos de confianza donde se potencia la planificación, observación y retroalimentación entre pares, y se avanza de una lógica individual a una de aprendizaje colaborativo para la mejora pedagógica. (p. 1)

Desde el sistema educativo y su marco regulatorio han surgido directrices explícitas sobre el rol de la colaboración en el desarrollo profesional docente. En tal sentido, los nuevos Estándares para la Profesión Docente, derivados de la actualización del Marco para la Buena Enseñanza (MINEDUC, 2021), abordan la necesidad de potenciar el trabajo colaborativo entre docentes con miras a promover la innovación educativa y mejorar los aprendizajes. Así lo establece el dominio D, estándar 11, que señala: “Demuestra compromiso con su aprendizaje profesional continuo, transformando sus prácticas a través de la reflexión sistemática, la colaboración y la participación en diversas instancias de desarrollo profesional para la mejora del aprendizaje de los estudiantes” (MINEDUC, 2021, p. 61).

A pesar de los lineamientos ministeriales orientados a fomentar la colaboración docente, el escenario actual aún presenta desafíos significativos. Un estudio realizado por MIDE UC (Castillo et al., 2022), que aplicó la encuesta TALIS a 1.963 docentes pertenecientes a 7.° y 8.° año básico, concluyó que las prácticas colaborativas entre profesores se desarrollaban con baja frecuencia, evidenciando una colaboración aún débil. Asimismo, el estudio reveló que cuando los docentes muestran mayores niveles de colaboración profesional, estos se asocian a la disminución del estrés profesional, situación que contribuye a generar un ambiente emocional más saludable y propicio para las interacciones pedagógicas (Castillo et al., 2022).

La colaboración docente representa una transformación profunda del ejercicio profesional, al requerir su apertura al colectivo y el tránsito desde una lógica individual hacia una práctica compartida, reflexiva y orientada a la mejora continua. Si bien los estudios evidencian que estas prácticas aún son incipientes en el sistema escolar chileno, los marcos normativos actuales reconocen su valor estratégico e impulsan su fortalecimiento como eje del desarrollo profesional docente y como condición habilitante para la innovación pedagógica.

Comunidades de aprendizaje

Un efecto derivado del fomento de la colaboración docente es la implementación de Comunidades Profesionales de Aprendizaje (CPA) en los establecimientos educacionales. Estas comunidades representan una estrategia de mejora que actúa como vía de transformación educativa, sustentada en componentes fundamentales como el liderazgo distribuido, una cultura colaborativa, la formación docente alineada con las necesidades del estudiantado, la indagación pedagógica, la reflexión sobre la práctica y el uso sistemático de evidencia (Krichesky y Murillo, 2011). Las CPA aspiran a la instalación de una cultura de colaboración basada en un liderazgo compartido. Su consolidación impacta significativamente al contribuir a liberar el aprendizaje. Esta idea, desarrollada por Rincón-Gallardo (2022), plantea que el liderazgo para liberar el aprendizaje “consiste menos en implementar las políticas y lineamientos del sistema educativo y más en catalizar y sostener movimientos que redefinen fundamentalmente cómo pensamos y practicamos el aprendizaje, la enseñanza y el liderazgo en aulas, escuelas, y sistemas educativos” (Rincón-Gallardo, 2022, p. 87).

En síntesis, las Comunidades Profesionales de Aprendizaje se configuran como una herramienta clave para impulsar transformaciones profundas en la cultura escolar mediante el pensamiento creativo y la innovación. Su implementación no solo promueve el desarrollo profesional docente a través del liderazgo distribuido, sino que también permite repensar colectivamente los procesos de enseñanza y aprendizaje desde una lógica más participativa y reflexiva. Su objetivo es superar las barreras propias de una organización escolar tradicional basada en asignaturas separadas, y avanzar hacia una planificación, desarrollo e implementación de mejoras desde enfoques interdisciplinarios y colectivos.

Condiciones para la colaboración y la creación de comunidades de aprendizaje

Una interrogante clave al reflexionar sobre la colaboración para la innovación es qué elementos contextuales la hacen posible, es decir, qué condiciones permiten su desarrollo en el ámbito educativo. Entendemos por condiciones aquellas circunstancias indispensables para que una escuela pueda transitar hacia una cultura de colaboración orientada a la innovación. Por ejemplo, es fundamental contar con condiciones estructurales que faciliten el trabajo colaborativo. En este sentido, resulta especialmente importante disponer de tiempo exclusivo para estas instancias y priorizar temáticas como la retroalimentación entre docentes y el desarrollo de habilidades colaborativas, entre otros aspectos (Müller et al., 2023).

El aprendizaje basado en proyectos o ABP

Una innovación que ha tomado fuerza al alero de las Bases curriculares es la metodología del aprendizaje basado en proyectos (ABP), la cual promueve el desarrollo de “experiencias de aprendizaje centradas en los intereses y necesidades de los/as estudiantes, que se organizan en torno a un desafío significativo que vincula los Objetivos de Aprendizaje del currículum con problemáticas reales” (Sotomayor et al., 2021, p. 3). Para impulsar experiencias significativas e interdisciplinarias es clave el trabajo colaborativo entre docentes, ya que ellos son quienes guiarán a sus estudiantes tanto en la construcción de conocimientos como en el desarrollo de las habilidades necesarias para la vida en sociedad.

Para implementar una metodología innovadora como el ABP, se hace indispensable que los docentes posean competencias para comunicarse de manera eficiente, integrarse en equipos de trabajo colaborativo y desarrollar un pensamiento creativo. Este último se define como la capacidad de generar y aplicar nuevas ideas en contextos específicos, o de percibir situaciones existentes de una manera nueva, identificando explicaciones alternativas y estableciendo nuevos vínculos que generen un resultado positivo para la resolución de problemas (MINEDUC, 2021, p. 70). A su vez, la creatividad puede entenderse como el conjunto de acciones o actividades realizadas por las personas que dan lugar a resultados considerados, en mayor o menor medida, como innovadores, únicos, valiosos o con sentido (Elisondo, 2018).

Una problemática que surge en la implementación de esta metodología es que, por su naturaleza interdisciplinaria, entra en tensión con la lógica organizativa por asignaturas que domina tanto en el currículum como en la estructura administrativa de las instituciones educativas y, en consecuencia, en la cultura institucional de las escuelas. Es decir, por un lado, se organizan equipos docentes por áreas del conocimiento y se imparte el currículum de manera parcelada por asignatura, mientras que, por otro, se impulsa una metodología cuya base es la interdisciplinariedad y el trabajo colaborativo. Esta incongruencia genera dificultades a la hora de implementar este tipo de metodologías, ya que implica un cambio muy significativo en las formas de trabajo de los equipos docentes, tradicionalmente estructurados bajo una lógica de segregación disciplinar o área del conocimiento, donde cada asignatura del currículum avanza de manera independiente, sin interrelación con las demás. La transición hacia un enfoque organizativo interdisciplinario requiere la colaboración y la integración de elementos curriculares, personales, profesionales y de gestión. Este último implica tanto el involucramiento activo de los equipos directivos de las escuelas como el desarrollo de un liderazgo distribuido en el marco de las comunidades de aprendizaje.

En conclusión, el marco teórico revisado permite comprender los desafíos que enfrenta la educación en el siglo XXI, caracterizada por un escenario de constante transformación que exige a escuelas y docentes responder con prácticas pedagógicas pertinentes e innovadoras. En este contexto, se vuelve imprescindible el desarrollo de competencias docentes orientadas a la formación integral del estudiantado y al fomento de habilidades clave para el siglo XXI. La innovación pedagógica, especialmente mediante metodologías como el ABP, requiere no solo de habilidades individuales, sino también de una cultura colaborativa que potencie el trabajo conjunto entre docentes. Si bien en el sistema escolar chileno estas prácticas aún se observan de manera incipiente, los marcos normativos actuales promueven decididamente su fortalecimiento. En este sentido, las Comunidades Profesionales de Aprendizaje emergen como una vía estratégica para transformar la cultura institucional desde una lógica colectiva e interdisciplinaria, promoviendo la mejora continua y liberando el aprendizaje al interior de las escuelas.

Planteamiento metodológico de la investigación

Paradigma y enfoque

Esta investigación se desarrolló desde un paradigma hermenéutico reflexivo, orientado a la comprensión profunda y argumentada de las experiencias docentes en contextos determinados (Serón y Jiménez, 1992). La innovación colaborativa fue abordada como un fenómeno cargado de sentido, situado en una comunidad específica y sin intención de generalización. Aplicado a contextos escolares donde interactúan diversos actores con visiones propias, este paradigma permitió develar sentidos encubiertos que facilitaron una comprensión más integral de las experiencias docentes y de sus vínculos con el desarrollo personal y profesional (Ríos Saavedra, 2018).

En consonancia con este marco, se empleó un enfoque cualitativo de corte fenomenológico, centrado en las diversas formas en que los docentes experimentaron la colaboración y la innovación mediante la implementación de la innovación educativa correspondiente al ABP. Este enfoque buscó no solo identificar qué entendían los participantes por colaboración e innovación, sino también cómo las vivenciaron, estableciendo una relación entre el sujeto y su experiencia (González-Ugalde, 2014). El objetivo fue interpretar sus percepciones desde su propia perspectiva, valorando la riqueza de sus vivencias (Aguirre y Jaramillo, 2012; Fuster, 2019).

Instrumento y muestra del estudio

El instrumento principal para el levantamiento de percepciones fue una entrevista semiestructurada, adecuada para explorar en profundidad la experiencia docente en torno a las metodologías activas, particularmente el ABP (González-Ugalde, 2014). El cuestionario incluyó 15 preguntas agrupadas en tres dimensiones: colaboración docente, condiciones creativas para la innovación, y articulación entre colaboración, creatividad y metodologías activas. Su contenido fue validado por dos expertos en educación, quienes propusieron ajustes para mejorar la claridad, la coherencia interna y la pertinencia respecto del contexto del estudio. Como resultado, se reformularon preguntas que podían inducir respuestas dicotómicas o abordaban múltiples temas, y se incorporó una pregunta narrativa para profundizar en las vivencias de los participantes.

Dimensiones y preguntas abordadas en la entrevista
Colaboración docente Colaboración docente con fines creativos Relación entre colaboración docente, creatividad y metodologías activas
Este ítem consideró 5 preguntas, destinadas a identificar y describir las percepciones de los docentes sobre sus propias competencias y las de sus pares en relación con la colaboración para la innovación. Este ítem incluyó 4 preguntas, orientadas a identificar las condiciones bajo las cuales ocurre la colaboración con fines creativos. Este último ítem planteó 6 preguntas para establecer las implicaciones del trabajo colaborativo en la implementación del aprendizaje basado en proyectos (ABP) y su impacto en la cultura escolar y profesional de los docentes.

En el estudio participaron 13 docentes del colegio “Antártica Chilena”, establecimiento de dependencia municipal ubicado en la comuna de Vitacura. Desde el año 2019 se ha promovido la incorporación de prácticas educativas innovadoras, lineamiento que ha sido liderado y gestionado desde el Departamento de Educación Municipal de la comuna. En una primera etapa, la encargada de innovación municipal convocó, por medio del equipo de gestión del colegio, a docentes del segundo ciclo de educación básica para participar en un plan piloto de perfeccionamiento en metodologías activas, específicamente aprendizaje basado en proyectos. Posteriormente, tras este primer proceso de acompañamiento, se convocó a cursar un diplomado de ABP en la Universidad de los Andes, en el cual participaron todos los docentes del establecimiento. Esta formación tuvo como fin incorporar progresivamente la metodología del ABP en todos los niveles, desde los cursos superiores hasta los inferiores de la enseñanza.

Para llevar a cabo la implementación de la metodología activa, el equipo de gestión reorganizó los horarios docentes, integrando tres nuevas horas no lectivas destinadas específicamente al trabajo con ABP. Así, se estableció un horario semanal fijo para que los docentes pudieran reunirse a planificar, coordinar y evaluar las clases que llevaban a cabo con esta metodología.

En esta investigación, se consideró a 13 docentes que habían implementado al menos dos proyectos con ABP entre 5.º y 8.º básico y que contaban con formación especializada en la metodología, adquirida mediante el diplomado impartido por la Universidad de los Andes. Además, los docentes trabajaban de manera colaborativa, con el acompañamiento de un coordinador de innovación designado por la Municipalidad. Las entrevistas se realizaron en forma individual y presencial, fueron grabadas y, posteriormente, transcritas de manera íntegra, previa firma de consentimiento informado según los protocolos de la investigación.

Análisis de resultados

El análisis de datos se realizó mediante la metodología fenomenológica interpretativa descrita por Duque y Aristizábal (2019). Se procedió a una lectura analítica de las transcripciones, formulando comentarios iniciales, seguidos de la identificación de temas emergentes y la construcción de categorías interpretativas. Los relatos personales solicitados a los docentes permitieron acceder a sentidos más profundos vinculados a sus vivencias, temores y aprendizajes, reconociendo el valor simbólico de la anécdota como una vía privilegiada de acceso al significado (Van Manen, 2003).

Durante agosto de 2022 se realizaron las entrevistas presenciales a los 13 docentes participantes. Estas fueron registradas en formato audiovisual y contaron con el consentimiento informado de cada entrevistado. Se centraron en tres dimensiones: colaboración docente, colaboración con fines creativos y la relación de ambas con metodologías activas e innovadoras. A continuación, se presentan las principales categorías emergentes del análisis. Para profundizar la comprensión de cada categoría se ofrecen las referencias de intervenciones específicas de algunos participantes del estudio, las que aparecen identificadas con un código numérico.

1. Colaboración docente

Las respuestas revelan una concepción compartida de la colaboración docente como un proceso continuo, que comprende desde la instancia del diseño curricular hasta la etapa de reflexión sobre la práctica, una vez implementado el proyecto. Los docentes perciben la colaboración no como algo puntual o episódico, sino como una parte esencial y transversal de su quehacer. Además, asocian la colaboración con el fortalecimiento del aprendizaje y a la construcción de comunidades de aprendizaje. En este sentido, uno de los participantes señaló que: “la colaboración es como una estrategia, una metodología de trabajo que implica intervención conjunta de las distintas disciplinas en pro de generar comunidades de aprendizaje y fortalecer, enriquecer los procesos de aprendizaje en el aula” (Participante 11).

Se evidenció que la colaboración se concibe como una actividad que requiere un compromiso por parte de los docentes. A medida que estos consideran que ciertas tareas forman parte de su identidad profesional, es más probable que las asuman con disposición y demuestren un compromiso activo en su realización (Cáceres et al., 2021), lo que posibilita la creación de comunidades de aprendizaje que promuevan cambios en la cultura de enseñanza, mediante la apertura de la práctica docente y la toma de decisiones compartida (Krichesky y Murillo, 2011).

Respecto de las competencias necesarias para la colaboración, los docentes participantes destacaron habilidades interpersonales como la empatía, el respeto, la escucha activa y la claridad comunicativa, así como competencias profesionales como el dominio metodológico y la disposición a aprender. Resaltan también actitudes como la apertura, el liderazgo, la flexibilidad y la adaptación al cambio. Uno de los participantes del estudio lo sintetiza de la siguiente manera:

Ya yo soy superflexible en esos términos, ya no trato de imponer mi forma de hacer las cosas, sino que en el fondo es llegar a acuerdos y que trabajemos como en comunión. Yo creo que la flexibilidad es estar dispuesta a los cambios. (Participante 10)

Asimismo, lo que los docentes esperan de sus pares al conformar una comunidad de aprendizaje para la implementación de una innovación como el ABP es el despliegue de la autoeficacia, la que se operacionaliza principalmente mediante el compromiso, la responsabilidad, la autonomía y la motivación que los docentes exhiben en las interacciones. La motivación, a su vez, toma un rol preponderante como motor de la acción colaborativa, tal como se expresa en la siguiente cita:

Que el otro docente sea profesional en lo que realiza y que le guste lo que hace. Que aborde la asignatura con pasión, con ganas, que se dedique, porque ahí es más fácil hacer un trabajo colaborativo. (Participante 9)

Finalmente, se indagó sobre el valor de la colaboración y su vínculo con la innovación pedagógica. La mayoría de los participantes considera que la colaboración es fundamental, ya que enriquece la enseñanza, fomenta la reflexión conjunta y permite abordar la diversidad estudiantil. Como indica un docente:

Uy, mucha, mucha, mucha, mucha importancia. Yo creo que es lo más relevante para poder llevar a cabo y, sobre todo, metodología innovadora [...] Siempre cuando uno trabaja en común acuerdo y en pro de los estudiantes, yo creo que el trabajo colaborativo es lo más importante. (Participante 3)

Es así como la colaboración aparece como un proceso intencionado que impulsa transformaciones metodológicas y fortalece el aprendizaje compartido, en línea con Grau (2016), quien la define como una actividad conjunta orientada por un objetivo común.

2. Condiciones para la colaboración con fines de creatividad e innovación

Para explorar las condiciones que posibilitan la colaboración orientada a la creatividad y la innovación, se abordaron las percepciones docentes sobre qué es lo que constituye una práctica pedagógica creativa. Esta se entiende como una acción situada y adaptada a las características del grupo curso: “[...] lo que tú hagas sea realmente dirigido hacia el grupo que te tocó en ese momento, independiente del año y nivel” (Participante 2) . Asimismo, esta vinculación con el contexto de los estudiantes favorecería la motivación al aprendizaje: “Yo creo que es como tratar de ver la forma primero de cómo llamar la atención del alumno, que puede ser a partir de aprender de algo que le guste, que generalmente lo ve cotidiano” (Participante 1).

Entre las percepciones de los docentes que formaron parte del estudio también se destaca el uso de metodologías lúdicas y reflexivas, que promuevan la creación de los propios estudiantes: “[...] presentarle a los estudiantes actividades que sean lúdicas, como que lo lleven a la reflexión, a algo que ellos mismos puedan pensar y crear” (Participante 8).

Estas ideas se relacionan estrechamente con la perspectiva sociocultural de la creatividad (Elisondo, 2018), que la concibe como una práctica situada, mediada por el contexto y los intercambios culturales. Es decir, la creatividad emergería desde las interacciones docentes orientadas a generar prácticas pedagógicas que, a su vez, inviten a los estudiantes a desplegar su propia creatividad.

Respecto de las condiciones que permiten la creatividad colaborativa —es decir, lo que se necesita para que esta ocurra—, el tiempo en común entre docentes fue señalado como un factor  esencial:

En la creatividad, obviamente, tiene que haber tiempo, o sea, tiempo, instancias que lleven a la reflexión, a querer mejorar la práctica, o sea, una instancia de reflexión que sea como un trabajo guiado de este tema para que uno tienda a buscar distintas maneras de llevar a cabo la práctica, buscar distintas formas, y, obviamente, en conjunto con otras disciplinas, otras áreas, porque así uno también puede darle una mirada distinta a la propia asignatura. (Participante 4)

También se mencionaron la motivación, la formación continua y el acceso a espacios de actualización como factores clave. Para el profesorado de la institución, contar con espacios de tiempo para reunirse y crear colaborativamente, así como que quienes participen en dichas interacciones tengan la suficiente motivación, resulta indispensable para hacer surgir la creatividad en su contexto escolar.

Del mismo modo, la creatividad individual se considera fundamental para innovar, sin embargo, también se entiende como una capacidad que se potencia colectivamente: “[...] para innovar, necesitas tener un pensamiento más creativo [...]” (Participante 11). “[...] cuando un profesor decide innovar [...] surgen más ideas porque el otro empieza a modificar la primera idea”. Así, en las interacciones focalizadas en la creatividad, esta parte de lo individual pero se nutre de lo colectivo, ya que crear con otros implica considerar el conocimiento del otro y abrirse al cambio tanto desde lo individual como desde lo colectivo.

En resumen, las percepciones de los participantes sobre las condiciones que favorecen la creatividad y la innovación pedagógica se centran en la motivación, el compromiso y la existencia de tiempos compartidos que permitan visibilizar experiencias docentes y dialogar para transitar desde la creatividad individual hacia un ejercicio colectivo.

3. Relación entre colaboración, creatividad y metodologías activas

Para indagar en las implicancias del trabajo colaborativo en la implementación del ABP, se consultó a los participantes sobre barreras, efectos y aprendizajes vinculados a la práctica de esta metodología.

Las principales barreras para la colaboración docente se relacionan con la falta de tiempo para coordinar, reflexionar y crear en conjunto, así como factores personales, como la falta de compromiso o afinidad entre colegas. Estas dificultades repercuten directamente en la distribución de la carga laboral:

Entonces, la principal barrera fue cuando el colega con que tú estás en el equipo no trabaja y no respeta su trabajo, no respeta los tiempos, no se compromete, porque la persona que sí lo hace termina totalmente desgastada, estresada…”. (Participante 9)

En esa línea, Vidal Martínez et al. (2010) destacan que la motivación es una fuerza decisiva que moviliza y sostiene el comportamiento en contextos exigentes.

Respecto de la creatividad, el tiempo y los recursos —materiales, físicos y personales— también se identifican como obstáculos. Igualmente, salir de lo tradicional y adoptar nuevas prácticas demanda apertura y confianza: “Yo siento que uno de los obstáculos principales para el trabajo colaborativo es la afinidad. A mí me cuesta trabajar con una persona con la cual no me llevo tan bien […] me siento quizás cuestionada, me paso el rollo” (Participante 4).

Sin embargo, cuando la colaboración docente se consolida, el impacto en la implementación de ABP es significativo: mejora la organización, permite alcanzar los objetivos de manera más efectiva y fortalece la motivación del estudiantado, como lo indica un docente: “ABP es una metodología que requiere un vínculo entre las personas que trabajan [...] Se requiere que estas dos personas o más personas se conozcan, aunque sea un poco, para generar un poco de colaboración” (Participante 11). Además, los docentes actúan como modelos: “Los estudiantes que están participando en ABP lo perciben, lo huelen, y actúan de la misma manera que actúan los docentes” (Participante 2).

En términos de desarrollo profesional, la experiencia colaborativa es valorada positivamente. Amplía herramientas pedagógicas, favorece el pensamiento colectivo y fortalece la disposición a trabajar interdisciplinariamente: “Creo que esta metodología trajo al colegio más costumbre de hacer trabajo colaborativo [...] Creo que la gente está mucho más abierta a recibir colaboración de otro colega” (Participante 3). Esto coincide con Grau (2013), quien sostiene que el trabajo colaborativo permite integrar saberes diversos y alcanzar soluciones de mayor calidad. Así, los docentes reconocen que una cultura de colaboración orientada a la innovación contribuye a su desarrollo profesional, en línea con lo planteado por Fullan (2020) : “En las organizaciones exitosas, la cultura se basa en el aprendizaje diario incorporado en la interacción cotidiana” (p. 70).

En cuanto al impacto en la cultura escolar, las respuestas son mixtas. Algunos docentes observan avances en la autonomía del estudiantado y en la valoración de todas las asignaturas. Otros perciben que aún existe resistencia, especialmente entre quienes no están dispuestos a cambiar sus prácticas: “Creo que en algunos docentes que siempre están dispuestos a aprender algo nuevo, ha impactado positivamente [...], pero para el docente que no quiere cambiar nada, no sé si le impacta mucho” (Participante 9).

En conclusión, los hallazgos del estudio evidencian que la colaboración docente, entendida como un proceso continuo y transversal, es altamente valorada por los profesionales del colegio “Antártica Chilena”, ya que fortalece el aprendizaje y promueve comunidades reflexivas e interdisciplinarias. Asimismo, la creatividad pedagógica se concibe como una práctica situada que requiere condiciones tanto estructurales como actitudinales —como tiempo compartido, motivación y apertura— para desplegarse colectivamente. Finalmente, la implementación del aprendizaje basado en proyectos emerge como una oportunidad significativa para articular colaboración y creatividad, aunque enfrenta barreras como la falta de tiempo o la afinidad entre colegas. No obstante, cuando estas condiciones son superadas, se propician transformaciones metodológicas, se enriquece el desarrollo profesional docente y se impulsa una cultura escolar más innovadora, en la medida en que exista disposición genuina al cambio y al trabajo colaborativo.

Propuesta teórica

Modelo para el desarrollo de comunidades de aprendizaje para la innovación

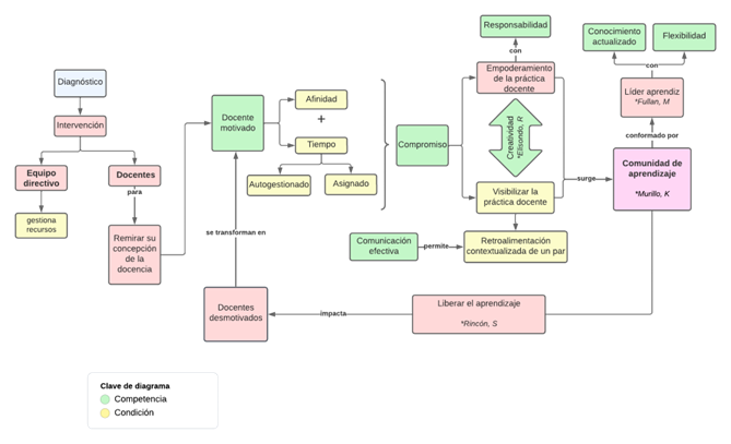
Los resultados del estudio realizado sugieren una interrelación dinámica entre determinadas competencias y condiciones que favorecen la instalación y el desarrollo de comunidades de aprendizaje enfocadas en la innovación educativa. La siguiente tabla muestra las competencias y condiciones identificadas a partir de las percepciones de los docentes participantes del estudio:

Competencias necesarias para el desarrollo de colaboración para la innovación Condiciones necesarias para que ocurra la colaboración para la innovación
Motivación
Compromiso
Responsabilidad
Flexibilidad
Creatividad
Conocimiento actualizado
Comunicación efectiva
Afinidad
Tiempo (asignación de horas y autogestión)
Instancias para la retroalimentación y reflexión entre pares.
Visibilización

Estas competencias y condiciones se organizaron en un flujo que transita desde un diagnóstico inicial hacia a la conformación de comunidades de aprendizaje orientadas a la innovación. Este flujo constituye un modelo teórico para la instalación y el desarrollo de culturas de colaboración en equipos docentes con foco en la innovación educativa, al que denominaremos modelo “Colaborar para innovar”.

Figura 1: Modelo “Colaborar para innovar”

El flujo propuesto se inicia con una fase diagnóstica. En esta, se hace indispensable el involucramiento del equipo de gestión o directivo, así como también contar con docentes que, desde la reflexión y el diálogo, desarrollen una mirada crítica sobre sus prácticas pedagógicas y su contexto organizativo y pedagógico, en búsqueda de oportunidades de mejora. Posteriormente, se transita hacia una intervención con un doble liderazgo: por un lado, el equipo de gestión o directivo, que guía y coordina la asignación de espacios y tiempos para el trabajo docente; por otro, los docentes que lideran la innovación en las aulas a partir de la reflexión pedagógica sobre su propia praxis.

De este ejercicio, surge la motivación, entendida como una apertura a la colaboración con otros, en la cual resulta clave la afinidad o coincidencia de intereses y características entre docentes. Una condición necesaria para que dicha colaboración ocurra es contar con tiempo suficiente; estas asignaciones de tiempo deben ser establecidas desde el ámbito institucional, por el equipo de gestión o directivo, y también tener un correlato desde la autogestión de los docentes de manera eficaz.

Los docentes con altos grados de motivación despliegan compromiso y responsabilidad, lo que les permite distribuir el trabajo de forma equitativa y generar una interdependencia positiva dentro del equipo. Así, estos docentes motivados, comprometidos y responsables avanzan hacia un empoderamiento profesional que los transforma en líderes aprendices: aquellos que crean las condiciones para que todos aprendan, al tiempo que aprenden con otros sobre lo que funciona y lo que no (Rincón-Gallardo, 2022). El líder aprendiz genera espacios para la creatividad mediante la implementación de innovaciones, las cuales, a su vez, deben ser visibilizada dentro de la comunidad para propiciar una retroalimentación orientada a la mejora continua de las prácticas pedagógicas con foco en la eficacia. Estas interacciones requieren el despliegue de habilidades de comunicación efectiva, conocimientos actualizados y flexibilidad. Así se logra consolidar una comunidad de aprendizaje, tal como la describen Krichesky y Murillo (2011), que promueve cambios en la cultura de la comunidad.

La consolidación de una comunidad de aprendizaje impacta positivamente en la motivación de otros docentes que inicialmente no estaban comprometidos, y contribuye a liberar el aprendizaje. Esta idea, desarrollada por Rincón-Gallardo (2022), propone que el liderazgo para liberar el aprendizaje “consiste menos en implementar las políticas y lineamientos del sistema educativo y más en catalizar y sostener movimientos que redefinen fundamentalmente cómo pensamos y practicamos el aprendizaje, la enseñanza y el liderazgo en aulas, escuelas, y sistemas educativos” (p. 87).       

Conclusiones

El estudio realizado permitió develar las percepciones de un grupo de docentes del Colegio “Antártica Chilena” respecto de las competencias y las condiciones necesarias para llevar a cabo la colaboración docente orientada a la innovación pedagógica. Los participantes del estudio tenían la experiencia de haber implementado la metodología del ABP durante los últimos dos años, lo que aportó una perspectiva muy valiosa respecto de los factores que consideran favorable para esa implementación como de aquellos que suponen una barrera u obstáculo. Los docentes valoraron positivamente la oportunidad de compartir sus percepciones y mostraron entusiasmo y buena disposición para participar en las entrevistas, que visualizaron como un espacio para volver a mirar y reflexionar sobre la experiencia de estos dos años y proyectar innovaciones futuras.

Resulta muy interesante considerar nuevas perspectivas sobre las posibilidades de organización de una comunidad educativa, más allá de la lógica tradicional en la que se conforman equipos o departamentos según el área del conocimiento o asignaturas. Los desafíos contemporáneos invitan a redefinir la orgánica de la escuela y, con ello, a liberar el aprendizaje. Las comunidades de aprendizaje constituyen una oportunidad para poner en movimiento una cultura de colaboración para la innovación, en la cual resulta muy importante relevar la interdisciplinariedad, puesto que esta enriquece a las comunidades. Además, se evidenció que los participantes valoran el trabajo colaborativo para la innovación tanto porque los enriquece profesionalmente como porque impacta positivamente en los aprendizajes de los estudiantes.        

En este mismo sentido, la investigación permitió evidenciar la importancia del vínculo emocional y de sentido que los docentes deben establecer con las innovaciones que implementan. Los modelos “importados” o “impuestos” no logran generar este vínculo y, por tanto, carecen del potencial transformador suficiente, ya que no desarrollan un compromiso genuino. La verdadera innovación debería nacer desde el interior de la comunidad educativa y estar diseñada en función de sus necesidades y contexto.

Las competencias de los docentes y las condiciones para innovar se interrelacionan en las distintas etapas de conformación de una comunidad de aprendizaje. Según los participantes de este estudio, entre las principales competencias necesarias para desarrollar la colaboración orientada a la innovación se encuentran la motivación, el compromiso, la responsabilidad, la flexibilidad, la creatividad, el conocimiento actualizado y la comunicación efectiva. Con respecto a las condiciones, los participantes valoran la afinidad entre pares, la asignación y gestión de tiempo, las instancias para retroalimentación y la visibilización de las prácticas innovadoras como facilitadores de la colaboración para la innovación. Consolidar una comunidad de aprendizaje tiene un efecto multiplicador en tanto transmite la motivación e invita a otros docentes a hacerse parte. Este efecto es clave para avanzar hacia una cultura de colaboración enfocada en la innovación.

Construir comunidades de aprendizaje requiere desarrollar un proceso que fomente el despliegue de competencias docentes y la generación de condiciones adecuadas. Este recorrido queda plasmado en el modelo “Colaborar para innovar”, el cual articula un trayecto que comienza con la motivación y transita por diversas instancias hasta llegar a consolidar una comunidad de aprendizaje. Esa articulación se sustenta tanto en los hallazgos del diagnóstico inicial como en los referentes teóricos de esta investigación. Si bien el modelo fue construido a partir de las percepciones de los docentes participantes en el estudio, este puede ser utilizado como referencia por otras instituciones que estén iniciando procesos de transformación orientados hacia la mejora educativa.

Referencias

Aguirre García, J. y Jaramillo Echeverri, L. (2013). Tesis de la carga teórica de la observación y constructivismo. Cinta de Moebio: Revista de Epistemología de Ciencias Sociales, 47, 74-82. https://www.moebio.uchile.cl/47/aguirre.html

Ávalos, B. (2009). Los conocimientos y las competencias que subyacen a la tarea docente. En D. Vaillant y C. Vélaz de Medrano (Eds.), Aprendizaje y desarrollo profesional docente. OEI.

Bandura, A. (1977). Social learning theory. General Learning Press

Borjas, M., Gómez, I., Bejarano, M. T. y Rodríguez, J. (2019). Bienestar docente y competencias de la profesión de la docencia. Opción, Revista de Antropología, Ciencias de la Comunicación y de la Información, Filosofía, Lingüística y Semiótica, Problemas del Desarrollo, la Ciencia y la Tecnología, 35(89-2), 1023-1051.

Cáceres, C., Muñoz, C. y Valenzuela, J. (2021). Responsabilidad personal docente y motivación escolar. Revista Electrónica Interuniversitaria de Formación del Profesorado24(1). https://doi.org/10.6018/reifop.402761

Castillo, C., Gelber, D., Contreras, J. y Escribano, R. (2022). ¿Cómo colaboran los docentes en Chile? El estrés como factor asociado. Midevidencias, 25(1), 1-6. http://mideuc.cl/wp-content/uploads/MIDevidencias-N25.pdf

Duque, H. y Aristizábal Díaz-Granados, E. (2019). Análisis fenomenológico interpretativo. Una guía metodológica para su uso en la investigación cualitativa en psicología. Pensando Psicología, 15(25), 1-24. https://revistas.ucc.edu.co/index.php/pe/article/view/2956

Elisondo, R. (2018). Creatividad y educación: Llegar con una buena idea. Creatividad y Sociedad, 27(12), 145-166. https://ri.conicet.gov.ar/handle/11336/98611

Fullan, M. (2020). Liderar en una cultura de cambio. Ediciones Morata, S.L.

Fuster, D. (2019). Investigación cualitativa: Método fenomenológico hermenéutico. Propósitos y Representaciones, 7(1), 201-229. https://revistas.usil.edu.pe/index.php/pyr/article/view/267

González-Ugalde, C. (2014). Investigación fenomenográfica. Magis, Revista Internacional de Investigación en Educación, 7(14), 141-158. https://doi.org/10.11144/Javeriana.M7-14.INFE

Grau, V. (2013). Colaboración en el aula: Relación con el aprendizaje y socialización. CEPPE Centro de Estudios de Políticas y Prácticas en Educación, 15, 1-4. https://bibliotecadigital.mineduc.cl/bitstream/handle/20.500.12365/17481/Colaboracionenelaula-Grau.pdf

Grau, V. (2016). Trabajo colaborativo en el aula. Perspectivas para la investigación y pedagogía en Chile. CEPPE Policy Brief, 6 (CEPPE UC.), 1-6. http://ceppe.uc.cl/images/contenido/policy-briefs/CEPPE_N6-Trabajo-colaborativo-en-el-aula_Perspectivas-para-la-investigacion-y-pedagogia-en-Chile.pdf

Krichesky, G. y Murillo, J. (2011). Las comunidades profesionales de aprendizaje. Una estrategia de mejora para una nueva concepción de escuela. REICE. Revista Iberoamericana sobre Calidad, Eficacia y Cambio en Educación, 9(1), 65-83. https://www.redalyc.org/pdf/551/55118790005.pdf

Marchesi, Á. (2007). Sobre el bienestar de los docentes: Competencias, emociones y valores. Alianza Editorial.

MINEDUC y CPEIP. (2017). Incremento del tiempo no lectivo. https://www.cpeip.cl/wp-content/uploads/2019/05/Orientaciones-Horas-No-Lectivas.pdf

Ministerio de Educación. (2021). Marco para la Buena Enseñanza. MINEDUC.

Ministerio de Educación de Chile. (2020). Estándares pedagógicos. CPEIP. https://estandaresdocentes.mineduc.cl/wp-content/uploads/2022/02/EPD-Pedagogicos-Basica.pdf

Ministerio de Educación. Unidad de Currículum y Evaluación. (2019). Bases Curriculares: 3.° y 4.° medio. MINEDUC.

Montt, P. (2018). Las competencias para un mundo en constante cambio: Habilidades del siglo XXI. Ceremonia Celebración Día del Profesor Civil de la Armada de Chile. Consejo Nacional de Educación. https://www.cned.cl/sites/default/files/conferencia_armada_16-10-2018.pdf

Müller, M., Volante, P., Salinas, A. y Coloma, F. (2023). Colaboración docente como núcleo del desarrollo profesional. Temas de la Agenda Pública, 18(168), 1-16.

Palacios Núñez, M., Toribio López, A. y Deroncele Acosta, A. (2021). Innovación educativa en el desarrollo de aprendizajes relevantes: Una revisión sistemática de literatura. Revista Universidad y Sociedad,, 13(5), 134-145. https://rus.ucf.edu.cu/index.php/rus/article/view/2219/2193

Rincón-Gallardo, S. (2019). Liberar el aprendizaje: El cambio educativo como movimiento social. Grano de Sal.

Rincón-Gallardo, S. (2022). Liderazgo para liberar el aprendizaje durante y más allá de la pandemia. En A. Bolivar, G. Muñoz, J. Weinstein y D. Segovia (Eds.), Liderazgo educativo en tiempos de crisis: Aprendizajes para la escuela post-covid (pp. 75-91).

Ríos Saavedra, T. (2018). La hermenéutica reflexiva en la investigación educacional. Revista Enfoques Educacionales, 7(1), 51-66. https://enfoqueseducacionales.uchile.cl/index.php/REE/article/view/48177

Rodríguez, S., Núñez, J., Valle, A., Blas, R. y Rosario, P. (2009). Auto-eficacia docente, motivación del profesor y estrategias de enseñanza. Escritos de Psicología, 3(1), 1-7. https://scielo.isciii.es/pdf/ep/v3n1/art01.pdf

Serón, J. M. y Jiménez, R. (1992). Paradigmas de investigación en educación hacia una concepción crítico-constructiva. Tavira: Revista de Ciencias de la Educación, 9, 105-128.

Sotomayor, C., Vaccaro, C., Téllez, A., Fundación Chile, Centro Innovación del Ministerio de Educación, y Embajada de Estados Unidos en Chile. (2021). Aprendizaje basado en proyectos: Un enfoque pedagógico para potenciar los procesos de aprendizaje hoy. Fundación Chile. https://fch.cl/wp-content/uploads/2021/10/ABP-un-enfoque-pedagogico-para-potenciar-aprendizajes.pdf

Van Manen, M. (2003). Investigación educativa y experimentación vivida. Idea Books.

Vidal Martínez, F., García, J. y Pacheco, I. (2010). La motivación de los profesores. International Journal of Developmental and Educational Psychology, 3(1), 937-942. http://www.redalyc.org/articulo.oa?id=349832326098